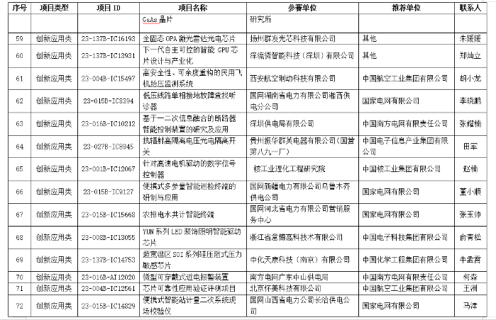
按照《第四屆中央企業熠星創新創意大賽方案》要求,9月6日—12日大賽工作組通過熠星創新創意平臺面向社會公示第四屆中央企業熠星創新創意大賽初選結果,公示5個工作日,期滿無異議。由中國電科承辦的集成電路賽道共有143個項目通過初選進入復選階段,主要涉及集成電路基礎材料、芯片,新型元器件,集成電路功能模塊與產品,集成電路制造工藝與裝備,集成電路封裝與測試技術,集成電路設計開發工具、方法等方面。本次大賽中國電科共申報項目88個,進入復選項目74個,其中申報集成電路賽道項目53個,進入該賽道復選項目45個。
現發布第四屆中央企業熠星創新創意大賽集成電路賽道初選結果。










